Skip to content

合同完整版

第一页(渠道推广信息服务协议)

第一页

第二页(合作事项)

第二页

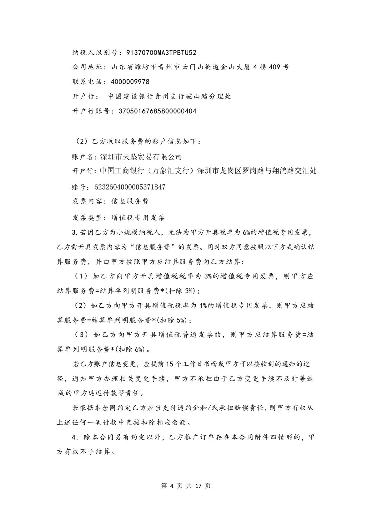
第三页(支付结算)

第三页

第四页(提现规则)

第四页

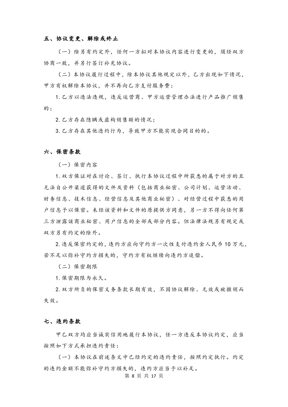
第五页(违规处罚细则)

第五页

第六页(权利义务)

第六页

第七页(通知)

第七页

第八页(保密/违约条款)

第八页

第九页(法律适用声明)

第九页

第十页(签章)

第十页

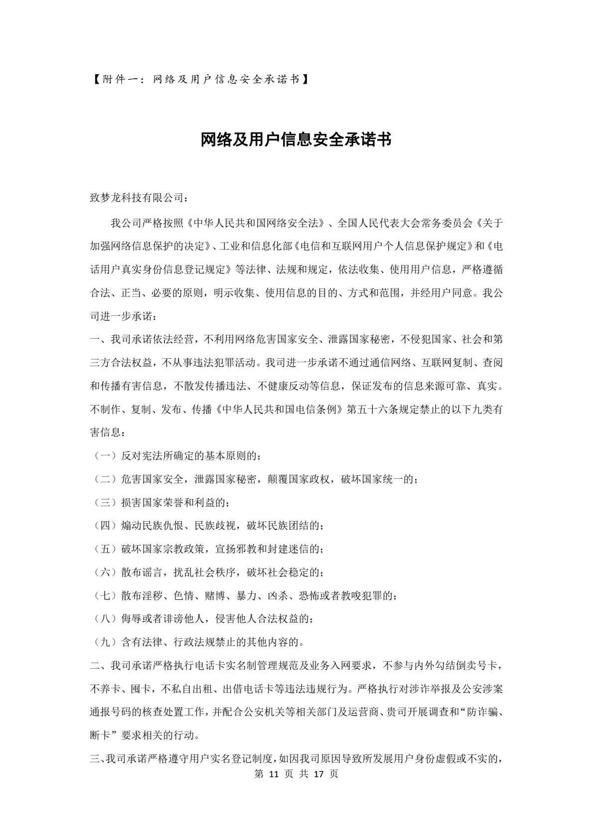
第十一页(网络及用户信息安全承诺书1)

第十一页

第十二页(网络及用户信息安全承诺书2)

第十二页

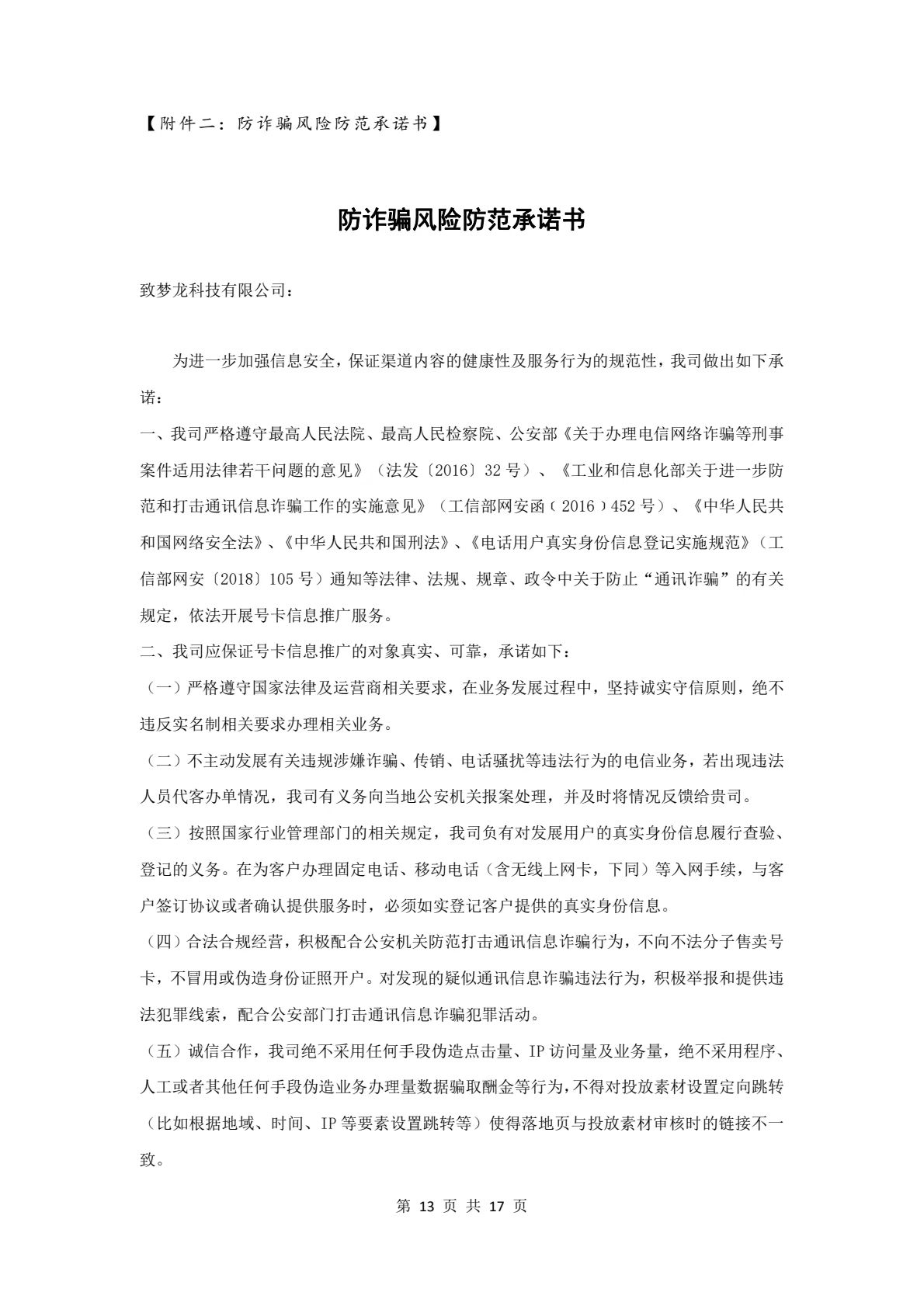
第十三页(防诈骗风险防范承诺书1)

第十三页

第十四页(防诈骗风险防范承诺书2)

第十四页

第十五页(合作伙伴管理实施细则)

第十五页

第十六页(不给予结算定义标准)

第十六页

第十七页(虚假宣传/涉诈/投诉罚款标准)

第十七页

本站总访问量:--
本站访客数:--
最近更新